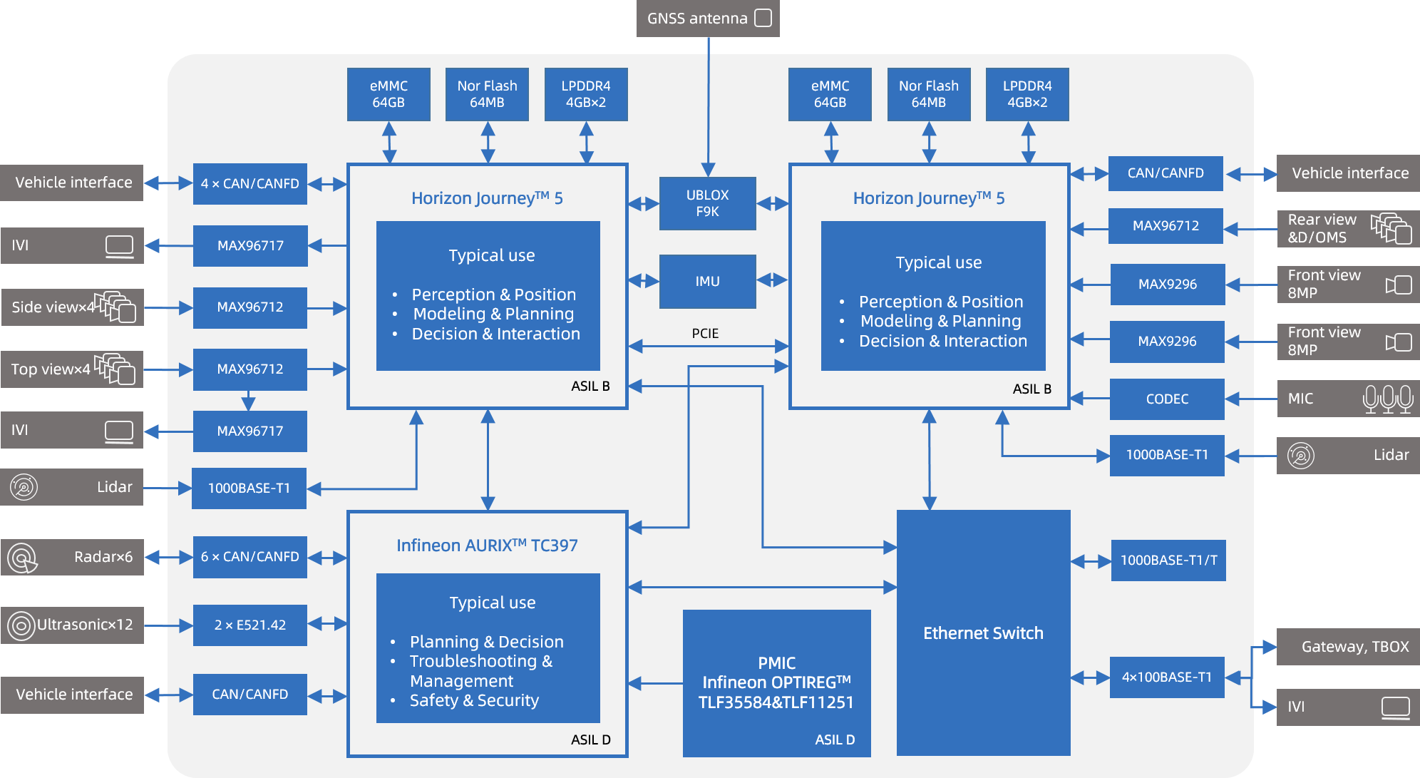
A Scheme Based on Dual Journey™5
as Main Computing Unit


Infineon AURIX™ TC397, 6 × 32-bit TriCore @300MHz
2 × Horizon Robotics Journey™ 5, each SoC:
BPU: Dual-core Bayes-architecture, AI computility up to 128TOPS
CPU: 8 × Arm® Cortex®-A55@1.2GHz
4 × 4GB LPDDR4, 4266Mbps
2 × 64GB eMMC
2 × 64MB NOR Flash
14 × GMSL2, 84Gb/s
2 × GMSL2, 12Gb/s, 1 for bypass output, 1 for J5 output
F9K (GNSS), IAM20685 (IMU)
1 × PPS In
1 × PPS Out
Communication Interfaces
4 × 100BASE-T1
3 × 1000BASE-T1 (1 can be configured as 1000BASE-T/RJ45)
12 × CAN FD:
TC397 supports 6-channel CAN FD and 1-channel CAN FD with arbitrary frame wake-up function
J5A supports 3-channel CAN FD and 1-channel CAN FD with arbitrary frame wake-up function
J5B supports 1-channel CAN FD with arbitrary frame wake-up function
1 × RJ45
1 × USB2.0, Micro B (J5A UART)
1 × USB2.0, Micro B (J5B UART)
1 × USB2.0, Micro B (TC397XP UART)
1 × JTAG (TC397XP)
1 × RS232 (J5A UART)
1 × RS232 (J5B UART)
2 × SD card slot (High Speed / Low Speed Adapative)
DC 9~36V
<170.6μA
-40℃ ~ +85℃
-40℃ ~ +105℃
Liquid Cooling / Air Cooling
IP52
Liquid Cooling:366mm x 219.5mm x 36mm
Air Cooling:366mm x 219.5mm x 52.5mm
Liquid Cooling: Approx. 2.53kg
Air Cooling: Approx. 2.97kg
Cabin, Trunk
Application of object recognition algorithm in autonomous driving scenario based on YOLOv5x on GDCU35B
Algorithm function: Object detection is the core module of autonomous driving technology.
When the detection algorithm is deployed, it is necessary to ensure both a small loss of algorithmic accuracy
and fast enough algorithmic operation.
The demo shows the detection results of the quantified YOLOv5x model on GDCU35B.
After the optimization of the algorithm toolchain, the accuracy loss of the fixed-point model
is about 1 point compared to the floating-point model, and the model on the JourneyTM5 can run
at an FPS of about 75, which meets the real-time requirements of autonomous driving.
Technical Documentation